I have a 4-way arrangement that I am trying to replace with one Blue Series smart switch and two Aux switches, and I can’t figure out the wiring. I have mapped out what I have figured out thus far in the included diagram. I also included a picture of Box #2. Boxes #1 and #3 only have one 3-wire romex (+ ground). Box #1 has the hot wire. Box # 2 has two 2-wire romex and two 3-wire romex, plus an entirely different light switch (which adds a 5th romex, but this seems unrelated). My next step is to check the light fixture (it’s the only one), but it is 15ft in the air, so I need a ladder to reach it. Can anyone provide insight on how I should handle this? My thought is to put the smart switch in Box #1, since that is where the load is, and the Aux switches in Boxes #2 and #3, but this could be wrong. Or is this going to be incredibly difficult to decipher?
I was able to do more investigative work. Turns out the load is not in Box #1, it is in Box #2 coming in that 5th romex that I didn’t think was important. I also learned that the two 2-wire romex in Box #2 are the load lines going to the lights (there is in fact a second can light that I forgot about). So the question becomes, how do I properly wire the Blue Series smart switch when the load, line, and 4-way switch are all in the same box?
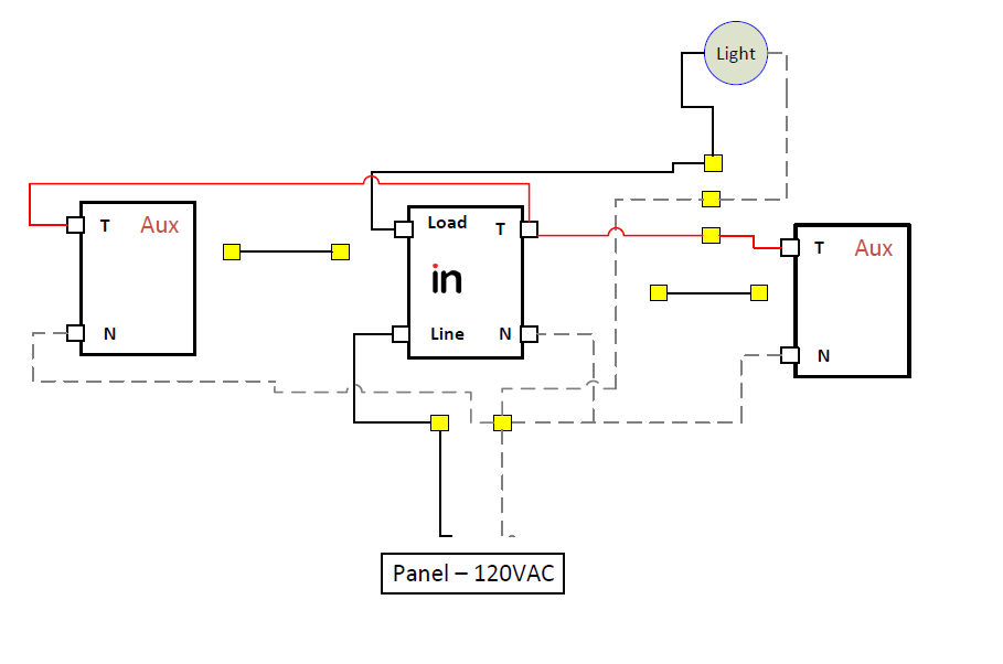
Just to confirm what you have:
Power comes into the 4-way switch box in the middle. The load to the light goes out of the 4-way switch box in the middle. There are 3-wires from the middle 4-way switch box to each of the other two switch boxes.
This looks complicated but it’s pretty simple. It’s essentially a 2-way Line/Load in the middle box. You’re adding Aux switches to the left and right. Aux switches need a neutral and a traveler (in a neutral configuration), so you use 2 conductors on the 3-wires to do that.
Thanks, Bry! This is what I needed. I think I was thrown off because the other switch was involved in the wiring. Still needed to get a little creative because of the setup but I was able to match this in the end and everything worked!
This topic was automatically closed 14 hours after the last reply. New replies are no longer allowed.


